岳阳新东方企业管理咨询服务有限公司
 
精品课程bout us
新东方管理咨询当前您所在的位置:首页 > 【课程通知】AI智能体OpenClaw和扣子赋能全员提效: 从对话到自动化执行
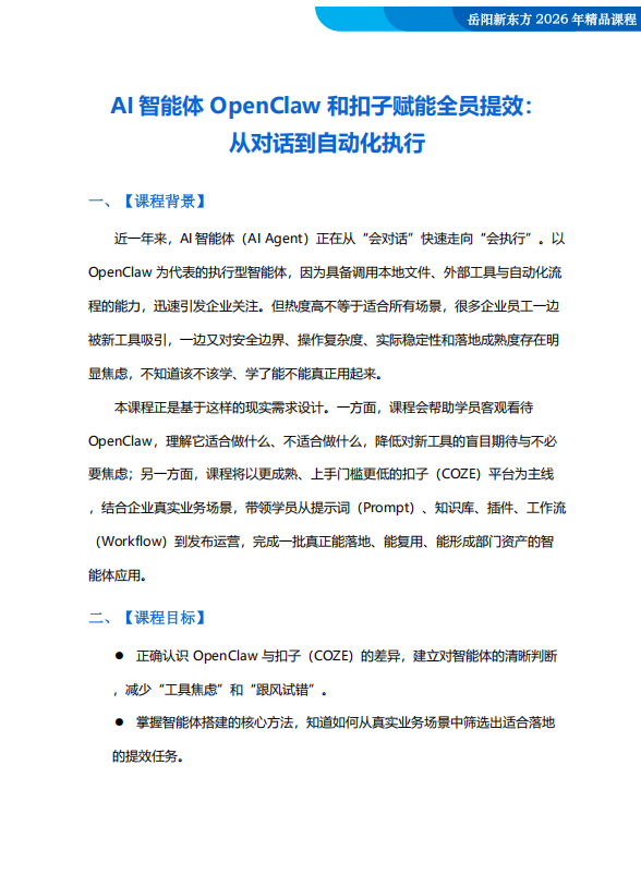
【课程通知】AI智能体OpenClaw和扣子赋能全员提效: 从对话到自动化执行


4.png

5.png

6.png

7.png

8.png

9.png


岳阳市新东方教育培训中心 版权所有 工信部备案号:湘ICP备09018895号-1

官方微信 官方微信
咨询电话